返回首页
图书馆
报名咨询
院长信箱
报考代码:6005、7611
学校概况
学校简介
现任领导
校史沿革
领导关怀
规范标识
学校荣誉
校园风景
新闻中心
机电要闻
部门动态
视频新闻
通知公告
媒体机电
机构设置
党政办公室
组织人事处
工会
纪检监察室
教务处
科研处
财务处
学生工作处(团委)
招生就业处
校园管理处
总务处
机械工程系
电气工程系
数控技术系
商贸管理系
信息工程系
在线OA
数字校园
教育党建
党建动态
思政教育
教学科研
教务动态
通知公告
专业建设
招生就业
校园生活
校园电视
机电公众号
文明创建
校园文化
心理健康
校园安全
纪检监察
纪检动态
通知公告
党纪法规
警钟声声
教学科研
教务动态
通知公告
专业建设
通知公告
您好,您当前所在的位置:
首页
教学科研
通知公告
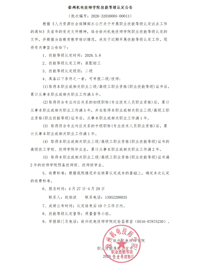
徐州机电技师学院技能等级认定2026-13批次公告
来源:本站
发布时间:2026-04-21
已访问:1256 次
【上一篇】徐州机电技师学院技能等级认定2026-15批次公告
【下一篇】徐州机电技师学院技能等级认定2026-9批次成绩公示
姓名:
性别:
男
女
应往届:
应届
往届
身份证号:
出生日期:
民族:
籍贯:
政治面貌:
———— 请选择 ————
群众
团员
预备党员
党员
毕业学校:
第一专业:
第二专业:
联系电话:
家庭地址:
邮编:
验证码:
报名咨询电话:
0516-83050008
立即提交
姓名:
手机号:
短信验证码:
邮箱:
内容:
验证码:
立即提交